2020年快递都不送货上门了吗 〖壹〗、020年并非所有快递都不送货上门。具体情况如下:部分快递仍提供送货上门服务:德邦、顺丰、京东等快递公司在2020年仍提供送货上门服务。部分快递受疫情影响不送货上...
安徽省蚌埠市固镇县疫情严重吗 不严重。根据安徽省人民政府官方网站发布的疫情防控报告查询可知安徽省蚌埠市固镇县疫情不严重。安徽,简称“皖”,省会合肥。是中华人民共和国省级行政区。其省名取当时安庆、徽州两...
疫情开始时间是几月几日在哪里发现的 疫情开始时间是2019年12月,最早病例可追溯至12月1日或8日,最早发现地点为中国湖北省武汉市。疫情起始时间的科学溯源根据世界卫生组织(WHO)及中国官方发布的流...
21个国家的疫苗接种率和新冠死亡率,美国排名倒数第一 在21个国家的疫苗接种率与新冠死亡率对比中,美国新冠死亡率排名倒数第一,且其国内不同接种率州组死亡率差异显著,若匹配更优死亡率可避免大量死亡。 具...
疫情关键时期,水厂如何安全优质供水? 在疫情关键时期,水厂可通过以下措施实现安全优质供水:强化消毒工艺,保障管网水余氯量 确保消毒环节正常运行,维持足够的消毒剂浓度和接触时间(CT值),以实现充分消毒...
【党旗飘扬】党组织,积极分子袁一尘向您汇报! 〖壹〗、袁一尘作为入党积极分子,在疫情防控期间坚守铁路职工换乘隔离点,承担多项工作,以实际行动向党组织靠拢,展现了责任担当与奉献精神。临危受命,奔赴抗疫一...
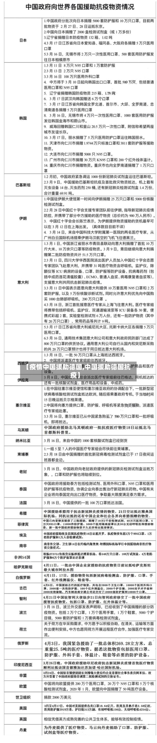
德国重灾区长官紧急求援中国,请求援助防护设备 德国海因斯贝格县县长史蒂芬·普施于当地时间3月23日发表公开信,紧急请求中国援助防护设备,并希望与中国医生进行抗疫经验交流。具体内容如下:防护物资短缺普施...
肇庆特产方便带走的 肇庆前十必买特产包括:裹蒸粽、肇实、端砚、四会玉器、广宁绿玉、德庆贡柑、封开杏花鸡、怀集燕窝、高要巴戟以及广绿玉。首先,裹蒸粽是肇庆的特色美食,以糯米为主料,口感软糯,香气四溢,是...
拯救甜甜圈华谊兄弟投资多少 〖壹〗、拯救甜甜圈华谊兄弟投资了几千万。拯救甜甜圈选取在2021年10月3日发布,华谊兄弟对这部动画寄予厚望,希望能成为国庆档中的一群黑马,这部电影以其用户部电影走出了差异...
4月13日12时至24时青岛市无新增本土确诊病例无新增本土无症状感染者... 〖壹〗、022年4月13日12时至24时,青岛市无新增本土确诊病例及无症状感染者。以下是详细说明:疫情数据发布主体与时间青...